Rechercher sur le site:
Home
|
Publier un mémoire
|
Flux
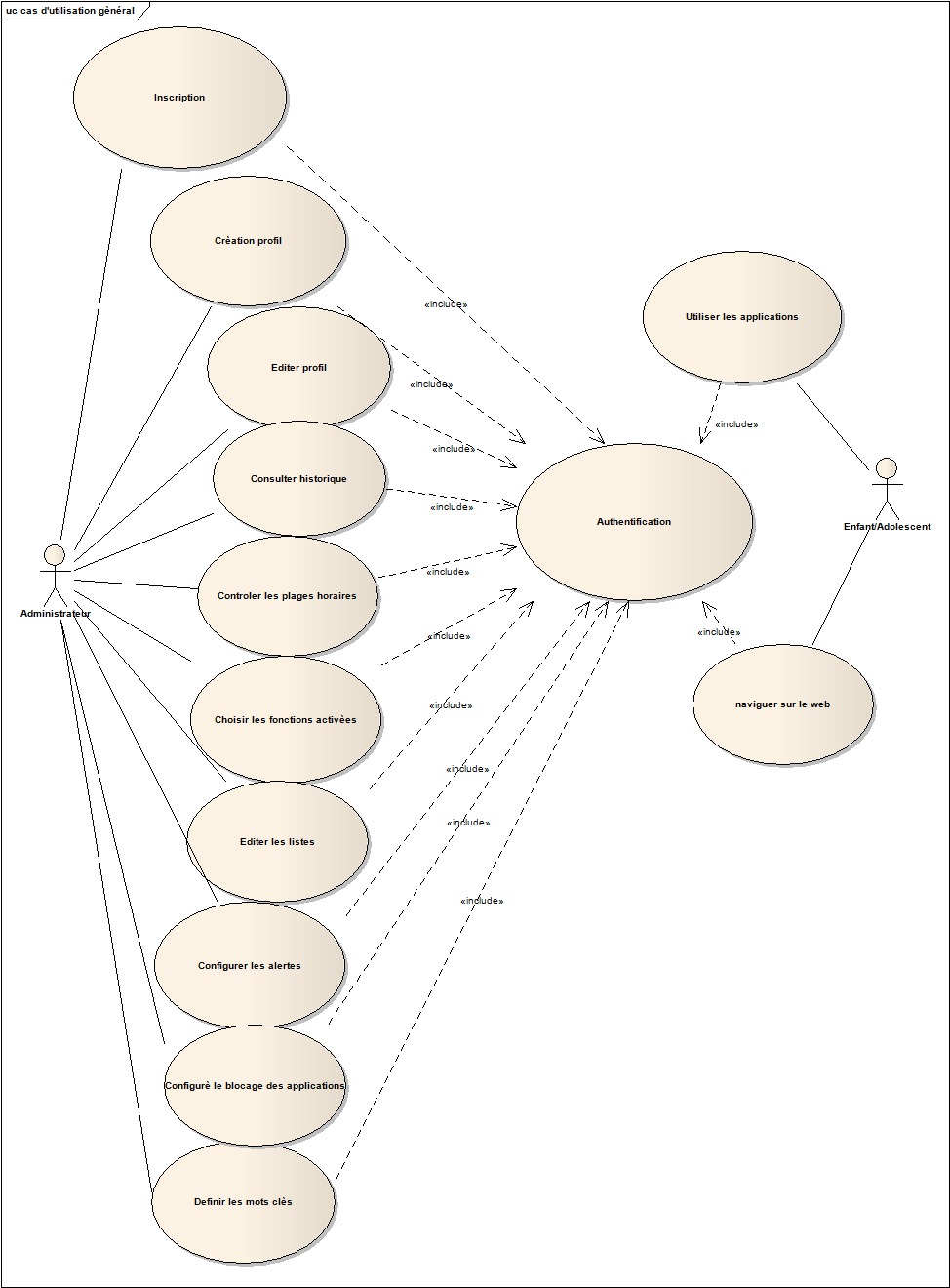
Développement d'une application de contrôle parental
Image n°5 sur 56
Image précédente
Image suivante
Retour au memoire
Version PNG:
Version JPG:
Rechercher sur le site: