WOW !! MUCH LOVE ! SO WORLD PEACE !
Fond bitcoin pour l'amélioration du site: 1memzGeKS7CB3ECNkzSn2qHwxU6NZoJ8o
  Dogecoin (tips/pourboires): DCLoo9Dd4qECqpMLurdgGnaoqbftj16Nvp


Home | Publier un mémoire | Une page au hasard

 > 

Conception et réalisation de la commande supervisée de gestion de l'eau


par Youcef Ziad
Université des Frères Mentouri Constantine - Master 2021
  

précédent sommaire suivant

Bitcoin is a swarm of cyber hornets serving the goddess of wisdom, feeding on the fire of truth, exponentially growing ever smarter, faster, and stronger behind a wall of encrypted energy

Partie une

Figure 4.6.1 : Organigramme de remplissage de château d'eau (partie une)

53

Chapitre 4 : Programmation et Supervision

Partie deux

Figure 4.6.2 : Organigramme de remplissage de château d'eau (partie deux)

54

Chapitre 4 : Programmation et Supervision

Partie trois

Figure 4.6.3 : Organigramme de remplissage de château d'eau (partie trois)

Chapitre 4 : Programmation et Supervision

2)Distribution :

55

Figure 4.7 : Organigramme de distribution d'eau à partir du château d'eau

56

Chapitre 4 : Programmation et Supervision

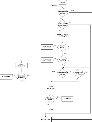
B) Les organigrammes de bâche à eau : 1)Remplissage :

Figure 4.8 : Organigramme de remplissage de Bâche a eau

Chapitre 4 : Programmation et Supervision

2)Distribution : Partie une

57

Figure 4.9.1 : Organigramme de distribution de Bâche a eau (partie une)

Chapitre 4 : Programmation et Supervision

Partie deux

58

Figure 4.9.2 : Organigramme de distribution de Bâche a eau (partie deux)

59

Chapitre 4 : Programmation et Supervision

Partie trois

Figure 4.9.3 : Organigramme de distribution de Bâche a eau (partie trois)

Chapitre 4 : Programmation et Supervision

C) Organigramme de système de l'irrigation : Partie une

60

Figure 4.10.1 : Organigramme de système d'irrigation (partie une)

Chapitre 4 : Programmation et Supervision

Partie deux

61

Figure 4.10.2 : Organigramme de système d'irrigation (partie deux)

62

Chapitre 4 : Programmation et Supervision

D) Organigramme de système anti-incendie :

Figure 4.11 : Organigramme de système de protection contre l'incendie

63

Chapitre 4 : Programmation et Supervision

4.2.4 Mode hors communication :

Dans le cas où il n'y aura pas de communication entre l'automate du château d'eau, celui de la bâche a eau, du système anti-incendie ainsi et l'automate réservé à l'irrigation, le système ne reçoit aucune information à propos du niveau d'eau donc on ne peut pas gérer la gestion d'eau dans le mode automatique, c'est pour cela qu'on a créé ce mode (Mode hors communication) pour gérer la situation afin que l'eau soit toujours disponible dans le château d'eau et le bâche a eau.

Voici un organigramme qui explique lorsque la connexion entre HMI et l'automate est coupée le mode local est activé automatiquement lorsqu'on est en mode manuel.

Figure 4.12 : Organigramme du mode hors communication

4.3 La programmation :

Le programme utilisé comprend toutes les constructions et déclaration ainsi que les données nécessaires au traitement des signaux de commande d'une installation ou d'un processus. Pour notre projet on a utilisé le langage graphique Ladder.

64

Chapitre 4 : Programmation et Supervision

4.3.1 Les Alarmes :

Une alarme apparait dès qu'un défaut quelconque apparait sur le système. Cette alarme va réapparaitre tant que le superviseur ne l'a pas acquittée. Un acquittement signifie que l'opérateur a pris en charge le défaut et va le corriger.

Les alarmes sont nécessaires quel que soit le système donc on a programmé tous les messages d'erreurs qui permettent de signaler les défauts et les pannes des équipements :

Ø Déclenchement d'une alarme de défaut si on a un problème avec la pompe (elle s'affiche en rouge dans l'écran HMI avec un message d'erreur).

Ø Si le niveau d'eau dans le château d'eau ou la bâche à eau atteint le niveau minimum (dans le cas de la distribution) déclenchement d'une alarme avec un message d'erreur.

Ø Si le niveau d'eau dans le château d'eau ou la bâche à eau atteint le niveau max (dans le cas du remplissage) déclenchement d'une alarme avec un message d'erreur.

Ø En cas où il y'à n'importe quel disfonctionnement (problème, arrêt...etc.) Une alarme déclenchera automatiquement (électrovannes ou bien les pompes : elle s'affiche en rouge dans l'écran IHM avec un message d'erreur).

Ø Si la terre des zones concernées par l'arrosage est humide, le système d'irrigation s'arrête automatiquement avec une alarme et un message d'erreur.

Ø En cas d'alarme incendie on aura une alarme sonore dans toutes les vues.

4.3.2 L'Interface Graphique (HMI) :

L'interface graphique du système se compose de quinze vues :

A. Page d'accueil.

B. Présentation du système.

C. Schéma global de fonctionnement.

D. Château d'eau.

E. Bâche à eau.

F. Château d'eau et bâche à eau.

G. Anti-incendie.

H. Vue globale de système d'irrigation (toutes les zones).

I. Une vue avec Autocade pour connaitre les zones d'irrigation

J. Vue Zone 1.

K. Vue Zone 2.

L. Vue Zone 3.

Chapitre 4 : Programmation et Supervision

M. Vue Zone 4.

N. Vue Zone 5.

O. Vue Zone 6.

P. Gestion de vue (vue globale pour du diagnostic et les alarmes).

A/ Page d'accueil :

Figure 4.13 : Page d'accueil

précédent sommaire suivant






Extinction Rebellion







Changeons ce systeme injuste, Soyez votre propre syndic



"Enrichissons-nous de nos différences mutuelles "   Paul Valery