Rechercher sur le site:
Home
|
Publier un mémoire
|
Flux
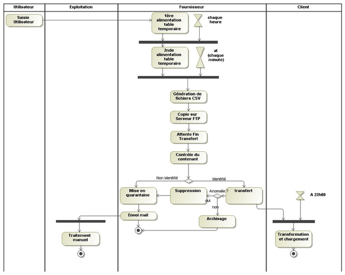
Architecture soa (architecture orientée services)
Image n°86 sur 138
Image précédente
Image suivante
Retour au memoire
Version PNG:
Version JPG:
Rechercher sur le site: