Rechercher sur le site:
Home
|
Publier un mémoire
|
Flux
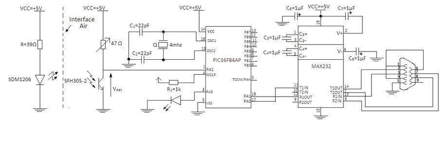
Réalisation et optimisation d'un détecteur de présence photoélectrique
Image n°18 sur 21
Image précédente
Image suivante
Retour au memoire
Version PNG:
Version JPG:
Rechercher sur le site: