Rechercher sur le site:
Home
|
Publier un mémoire
|
Flux
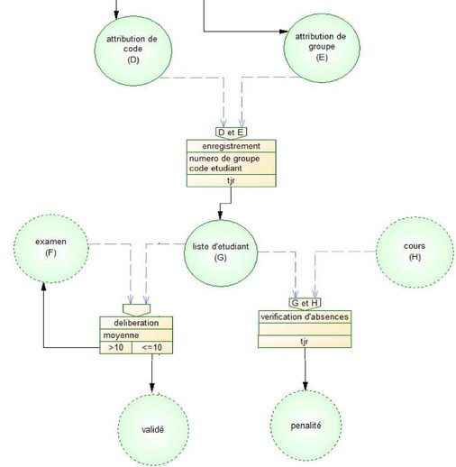
Gestion d'une école privée
Image n°12 sur 24
Image précédente
Image suivante
Retour au memoire
Version PNG:
Version JPG:
Rechercher sur le site: