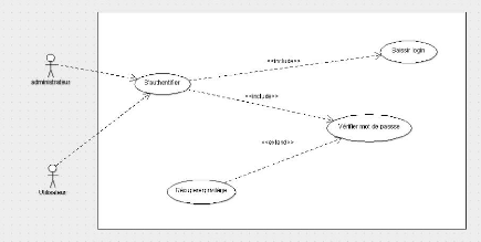
1.4.1. Package « Gérer les utilisateurs
»

Figure 19 : Gérer les utilisateurs
FICHE DE DESCRIPTION TEXTUELLE
|
Cas d'utilisation : Gérer les utilisateurs et droit
d'accès Désignation de l'application : Gestion scolaire
Nom de la développeur : MBEY Victor
|
Précondition
· Authentification de l'administrateur
· Une bonne connaissance de l'utilisateur du
système
· Création d'un administrateur Post condition
· La description de doit d'utilisateur bien
détaillé
· L'administrateur à une bonne perception des
utilisateurs et des formations qui lui sont associé
· La disponibilité des informations dans la base de
données Scenario nominal :
01 : Le système affiche unmenu principal à
l'administrateur
02 : L'administrateur saisie les informations concernant les
utilisateurs et les droits d'accès.
03 : Le système vérifie les informations saisies
04 : Le système demande la confirmation de mise à
jour
05 : L'administrateur confirme la mise à jour
06 : Le système signal à l'administrateur, scenario
alternative : il s'agit de la recherché : le scenario commence au point
03 du scenario nominal.
07 : Le système affiche le résultat
08 : L'administrative demande la liste des informations
09 : Le système prépare la liste et affiche
à l'administrateur, s'il s'agit de la suppression : le scenario au point
04 de scenario nominal
55
1.4.2. Package « Gérer l'inscription
»

Figure 22 : Gérer l'inscriptions
FICHE DE DESCRIPTION TEXTUELLE
Cas d'utilisation : Gérer les
inscriptions
Désignation de l'application : Gestion
scolaire Nom de la développeur : MBEY Victor
|
Précondition
· Une bonne maitrise du système
· Serveur accessible 24/24h et 7/7
· Authentification de caissier
· Besoin d'inscription des élèves
· Le système en état de fonctionnement
Post condition
· La description de doit d'utilisateur bien
détaillé
· L'administrateur à une bonne perception des
utilisateurs et des formations qui lui sont associé
· La disponibilité des informations dans la base de
données
Scenario nominal : « DEBUT »
01 : l'internaute lance le navigateur ;
02 : l'internaute saisie l'adresse Url de site web ;
03 : le système affiche le site web ;
04 : l'internaute clique sur l'onglet formulaire d'inscription
;
05 : le système affiche le formulaire ;
06 : l'internaute remplis le formulaire d'inscription ;
7 : l'internaute joint les dossiers
8 : l'internaute envoi le formulaire
9 : le système vérifie les informations saisies.
10 : le système prend en compte l'inscription et
génère un code inscription en PDF
|
|
56
|
11 : l'internaute imprime le code inscription. «
FIN»
|
Figure 22 : Fiche de description textuelle « Gérer
les utilisateurs » 1.4.3. Package « Gérer le paiement

Figure 23 : Fiche de description textuelle « Gérer
le paiement »
FICHE DE DESCRIPTION TEXTUELLE
|
Cas d'utilisation : Gérer de paiement
Désignation de l'application : Gestion scolaire Nom
de la développeur : MBEY Victor
|
|
Pré conditions :
> Une bonne maitrise du système ;
> Serveur accessible 24/24h et 7/7 ;
> Authentification de caissier ;
> Besoin de paiement de frais ;
> Le système en état de fonctionnement.
Post conditions :
> La description bien détaillée de paiement ;
> Le caissier à une bonne perception de l'outil
informatique ;
> La disponibilité des informations dans la base de
données.
Scénario nominal :
« DEBUT »
01 : l'intendant se connecte à l'application
02 : le logiciel affiche un menu principal au caissier
03 : l'intendant s'authentifie
04 : l'intendant sélectionne l'onglet paiement
(facture)
05 : l'intendant saisi les informations liées au
paiement
06 : le système vérifie les informations
saisies.
07 : le système notifie au caissier la validation de
l'opération et la pris en compte de paiement et génère un
reçu de paiement en PDF
08 : le caissier imprime le reçu.
|
57
|
« FIN »
Scénario alternative :
01 : S'il s'agit d'une recherche : ce scénario commence au
point 04 du scénario nominal.
02 : S'il s'agit des informations erronées : ce
scénario commence au point 04 du scénario nominal.
|
Figure 24 : Fiche de description textuelle «
Paiement »
|