CHAPITRE 1.
GÉNÉRALITÉS SUR L'ACIDOCÉTOSE DIABÉTIQUE
1.1. Épidémiologie mondiale, africaine et
nationale du diabète et de l'ACD
En 2021, la prévalence mondiale du diabète
était estimée à 10,5 %, avec une prédominance du
type 2 (environ 90 % des cas). Ce chiffre devrait atteindre 12,2 % d'ici 2045,
selon l'IDF [1].
En Afrique, la situation est préoccupante : plus de 24
millions d'adultes vivent avec cette pathologie, et ce nombre pourrait
dépasser 55 millions d'ici 2045 [2]. L'Afrique subsaharienne est
particulièrement touchée, avec une croissance
accélérée liée à l'urbanisation, à la
malnutrition, à la sédentarité et au vieillissement de la
population [7].
En RDC, les études sont encore limitées, mais la
prévalence nationale du diabète est estimée à 5,2 %
dans les zones urbaines, avec une augmentation nette dans les grandes villes
comme Kinshasa et Lubumbashi [8].
L'acidocétose diabétique (ACD) constitue l'une
des principales causes d'hospitalisation et de mortalité aiguë chez
les patients diabétiques en Afrique [6]. Elle reste
sous-documentée en RDC, ce qui complique la mise en place de
stratégies adaptées.
1.2. Facteurs étiologiques de l'acidocétose
diabétique.
Les facteurs déclenchants de l'ACD sont nombreux. Les
plus fréquents incluent [3, 4,5] :
· L'interruption ou la mauvaise observance de
l'insulinothérapie ;
· Les infections (urinaires, pulmonaires,
cutanées, etc.) ;
· Le stress physique (chirurgie, traumatisme, infarctus)
ou émotionnel ;
· Les erreurs alimentaires ou thérapeutiques ;
· L'usage de certains médicaments
(corticostéroïdes, diurétiques, bêtabloquants,
etc.).
Chez certains patients, aucun facteur déclenchant clair
n'est retrouvé on parle alors d'ACD idiopathique.
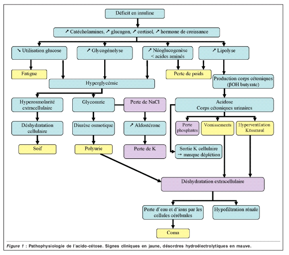
1.3. Physiopathologie de l'ACD [12]
L'acidocétose diabétique (ACD) résulte
d'un déficit partiel ou complet en insuline, combiné à une
augmentation des hormones de contre-régulation, catécholamines,
glucagon, cortisol et hormone de croissance.
Soit le déficit complet en insuline survient chez un
patient lors de la présentation inaugurale du diabète, soit chez
un patient diabétique connu, sous-dosé en insuline,
volontairement ou non. Par exemple, en cas de stress (infection, traumatisme,
troubles gastro-intestinaux), lors d'oubli (fortuit ou non) d'injection
d'insuline.
Les omissions volontaires d'injection d'insuline sont plus
fréquentes dans l'insulinothérapie par injections multiples et
chez les utilisateurs de pompes à insuline. Chez ces derniers, une ACD
peut se développer rapidement en cas de panne.
La conséquence d'une combinaison d'une
insulinémie basse et d'un taux élevé des hormones de
contre-régulation est un catabolisme accéléré, avec
augmentation de production hépatique et rénale de glucose,
diminution de l'utilisation périphérique de glucose
(phénomène de résistance à l'insuline).
Il en résulte hyperglycémie,
hyperosmolalité, lipolyse augmentée et cétogenèse.
En l'absence d'administration d'insuline, de fluides et d'électrolytes,
l'issue peut être fatale par acidose métabolique et
déshydratation. L'ACD peut être aggravé par une acidose
lactique, secondaire à une hypo perfusion tissulaire ou un sepsis.
L'ACD est caractérisée par une perte
sévère en eau et électrolytes provenant des compartiments
intra- et extracellulaires, le degré de pertes fluctuant selon la
durée et la sévérité, mais aussi d'après la
capacité du patient à maintenir des apports en liquides et
électrolytes.
3 stades se succèdent :
1. La cétose (présence de corps
cétoniques dans le sang et les urines)
2. L'acidocétose: cétose entraînant une
baisse du pH au-dessous de 7,30 ou un bicarbonate < 15 mmol/l
3. Le coma acidocétosique: acidocétose avec
troubles de la conscience.
On a également décrit le coma diabétique
hyperosmolaire (glycémie > 600 mg/dl ; osmolarité plasmatique
> 350 mmol/l ; pH > 7,30 ; cétonurie faible ou absente).
Le coma hyperosmolaire survient essentiellement chez l'adulte
âgé qui présente un syndrome polyuro-dipsique de longue
durée. Chez l'enfant, le coma hyperosmolaire est rare.
L'hyperglycémie hyperosmolaire peut inaugurer un
diabète de type 2, mais aussi rarement un diabète de type 1.
La cétonurie se positivera dès que la
diurèse augmentera.
La physiopathologie de l'ACD est résumée dans la
figure 1.

|