Figure 9 : diagramme de cas d'utilisation
élève.
2) Secrétaire
|
Acteur
|
Scénario
|
Extension
|
Inclusion
|
|
Secrétaire
|
Générer lesrapports
|
|
S'authentifier, envoyer le rapport au directeur des études
|
|
Vérifier les documents
|
|
S'authentifier, accepter la demande, générer le
billet de vacances, enregistrer élève.
|

Figure 10 : diagramme de cas d'utilisation
secrétaire.
3) Directeur des études
|
Acteur
|
Scénario
|
Extension
|
Inclusion
|
|
Directeur des études
|
Consulter les rapports
|
|
S'authentifier, repartir les élèves en classe.
|

Figure 11 : diagramme de cas d'utilisation directeur des
études.

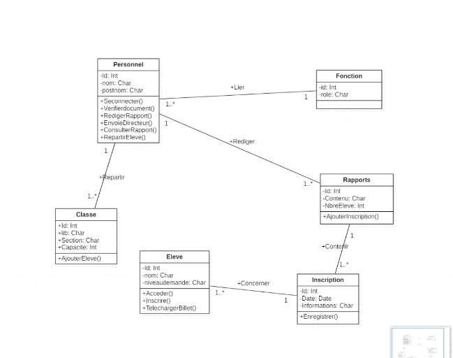
III.3.3.6. Le diagramme de classe
|
|