Rechercher sur le site:
Home
|
Publier un mémoire
|
Flux
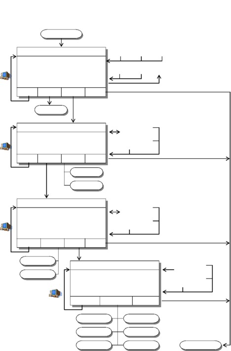
Conception et réalisation d'un système d'information de gestion académique, cas de l'institut supérieur de commerce de Kinshasa, en sigle l'I.S.C./kin.
Image n°32 sur 90
Image précédente
Image suivante
Retour au memoire
Version PNG:
Version JPG:
Rechercher sur le site: